williamhill中国官网 williamhill中国官网
williamhill中国官网

新闻资讯

williamhill中国官网当前位置: 网站首页 > 新闻资讯 > 正文

我院11项科研项目喜获广东高校2015年重大项目立项

来源: 时间:2016-01-30 00:00:00 作者: 点击:

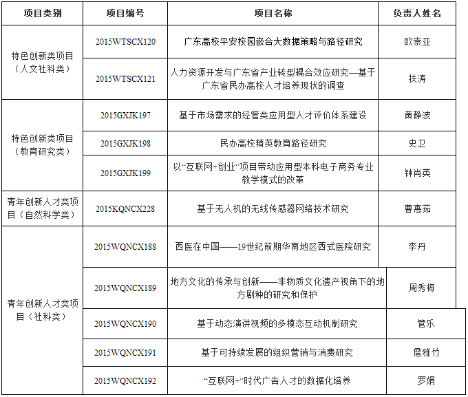
近日,《广东省教育厅关于公布2015年重点平台及科研项目立项名单的通知》(粤教科函[2016]12号)文件发布,我院《广东高校平安校园嵌合大数据策略与路径研究》等11项科研项目获得本次广东高校2015年省级重大项目立项。

 

据了解,我院今年获得省级高校重大项目认定与去年相比同比增长了八项,这表明我院科研氛围进一步活跃、科研实力稳步提升。我院将严格按照《广东高校重大项目与成果培养计划实施方案(试行)》对获得认定的省级高校重大项目进行资助、管理和督促。

 

我院获得2015广东高校重大项目立项项目一览表

E1.png


联系我们 CONTACT US

地址:广州市从化区温泉大道882号williamhill中国官网

版权所有:williamhill英国威廉希尔官网_始于英国国际品牌

williamhill中国官网
williamhill中国官网
williamhill中国官网
Baidu
sogou